作为莎士比亚最负盛名的剧作,《哈姆雷特》是欧洲文艺复兴时代精神的典范。戏剧讲述了叔叔克劳狄斯谋害了哈姆雷特的父亲、篡取了王位,并娶了国王的遗孀乔特鲁德,哈姆雷特王子因此走上为父王复仇之路的故事。视频网站
2020级的同学们在“English Literature”课上用五周时间细读并研讨了《哈姆雷特》的英文原版之后,基于对剧作的深入赏读,结合自己的兴趣与特长,以文学改写、音乐创作、多媒体制作等方式完成了多份精彩的创意作业,展现出经典作品的巨大生命力,即与新时代读者碰撞产生的丰富阐释维度,也凸显出博雅教育带给学生全方位的成长与历练。
视频网站
2020级1、2班
授课老师:肖馨瑶
班级助教:朱李欣佳
作业形式:以个人或小组为单位完成,发挥创意,基于对莎士比亚《哈姆雷特》的赏读与理解,完成一份衍生创作(例如改编、舞台演绎、海报、音乐、自制视频等)。
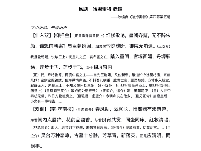
当东西方两种古典文艺创作形式相互碰撞,会激荡起怎样的浪花?在与文艺复兴时期的欧洲文化同样灿烂辉煌的中国明王朝,出现了一种新的戏剧形式——昆曲艺术,它随着市民阶层的兴起而不断发展,与位于万里之外的莎翁的环球剧场上演的一幕幕戏剧遥相呼应。张启政同学将《哈姆雷特》第四幕第五场用我国明王朝兴起的昆剧形式加以改编,着重展示出原剧中波洛涅斯的子女与皇室成员的冲突,形成《哈姆雷特·廷喧》这一本昆剧折子戏。
在欧洲中世纪和文艺复兴时期,人们以抄本(manuscript)的形式保留了大量的希腊罗马古典和当代的作品。这些抄本往往装帧精美,注疏详实,既是记录知识、传承文明的载体,本身也成为了独具收藏价值的艺术珍品。王梓亦同学将《哈姆雷特》第三幕的经典独白“To be or not to be”节选翻译成拉丁语,仿照早期现代抄本的方式以精美的哥特体书写于在羊皮纸上,并用伊丽莎白时期的英文字体增添了朱批。他以这样的方式向回溯和保留希腊罗马古典传统的文艺复兴时代致敬。

跨越媒介的壁垒进行艺术改编是否可能?莎士比亚用文字和舞台表演构建出的高超文学成就,若用旋律加以改写,你会选择什么流派的音乐?韩添宇同学认为,《哈姆雷特》非常适合当下流行的后摇滚风格的音乐。于是他谱写了这首歌,以开场如泣如诉的钢琴声表现老国王的幽怨,用吉他独奏表现哈姆雷特对父亲亡魂的追问。这两种音乐元素在前两部分层层叠加,情绪终于在第三部分爆发:通过加入演员濮存昕扮演的丹麦王子在剧场中的人声采样,创作者传达出哈姆雷特对人生意义的大声叩问。在结尾部分,一切重归平静,歌曲的尾声表达出是非成败转头空的慨叹,令人唏嘘。韩添宇同学利用这次创意作业的机会,第一次独立完成歌曲谱写、录制、混音制作等全过程。
《哈姆雷特》里讲述的故事如果发生在今天,新闻媒体会如何报道?现在的自媒体工作室若想要蹭这一事件的热度,又会这么做呢?“终于等到自己人”小组聚焦当今新信息时代下时事热点的多样性呈现方式,运用融媒体传播手段,通过短视频拍摄剪辑与报纸创作编辑,对《哈姆雷特》中的经典情节进行了创新性再呈现。本组成员将传统纸媒的严肃性特点与新媒体的娱乐化方向相结合,以年轻化的视角展现了经典作品的多维度发掘的可能性。

除以上展示的优秀作业之外,还有许多同样精彩的作品。例如用赛博朋克小说的形式进行的故事改写,依托Minecraft游戏平台搭建的虚拟“失恋博物馆”,以“午夜电台”方式诵读的诗歌改编,“丹麦广播公司”网站制作,融合莎士比亚与契诃夫笔下人物的剧本再创作,评书改编等等,各有特色。
视频网站
充分发挥基础文科特色,以书香校园建设为阵地,为学校文化育人贡献力量,其中,阅读经典及戏剧实践是特色活动之一。课堂强调阅读原典,鼓励学生以自己的生命与经典碰撞,博文雅驯,学而时习;同时,博雅教育也特别强调破除专业壁垒、会通古今中西,培养有想象力的基础文科拔尖人才。在English Literature课程中,基于对文艺复兴时期的文学经典《哈姆雷特》的阅读,同学们与莎士比亚开展跨越时空的对话,体悟生命,探索寰宇,将自己所受的启迪通过形式丰富的创意作业进行展示,不啻为一场精妙绝伦的思想与文艺盛宴。
经典的意义不仅在于对所处时代的回应,更在于对读者所处时代的启发。正如庄子所语:指穷于为薪,火传也,不知其尽也——经典正是在对于其后每一时代的读者的启发下延续自己的“生命”以实现永恒。
撰稿 | 陈韵如 张启政
修订 | 肖馨瑶
审稿 | 肖馨瑶
编辑 | 杨韵荷